SDS III delivers value for Feed Mills
- ⚡ Speed & Efficiency: Provides results up to 60x faster than live-animal trials, enabling rapid ingredient screening and diet formulation for monogastric animals.
- 💰 Cost Savings: Cuts trial expenses by up to 80–90% and avoids over-formulation or under-formulation, saving feed mills hundreds of thousands annually.
- 📊 Accuracy & Consistency: Strong correlation with in vivo trials (R² up to 0.96) and repeatability with CV <1.5%, ensuring reliable data for nutritionists.
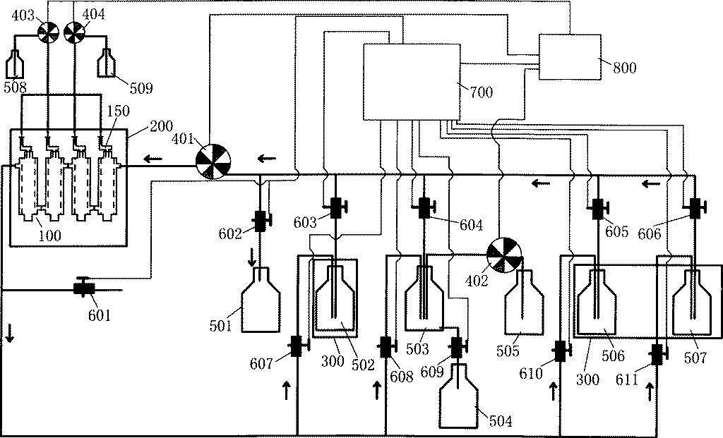
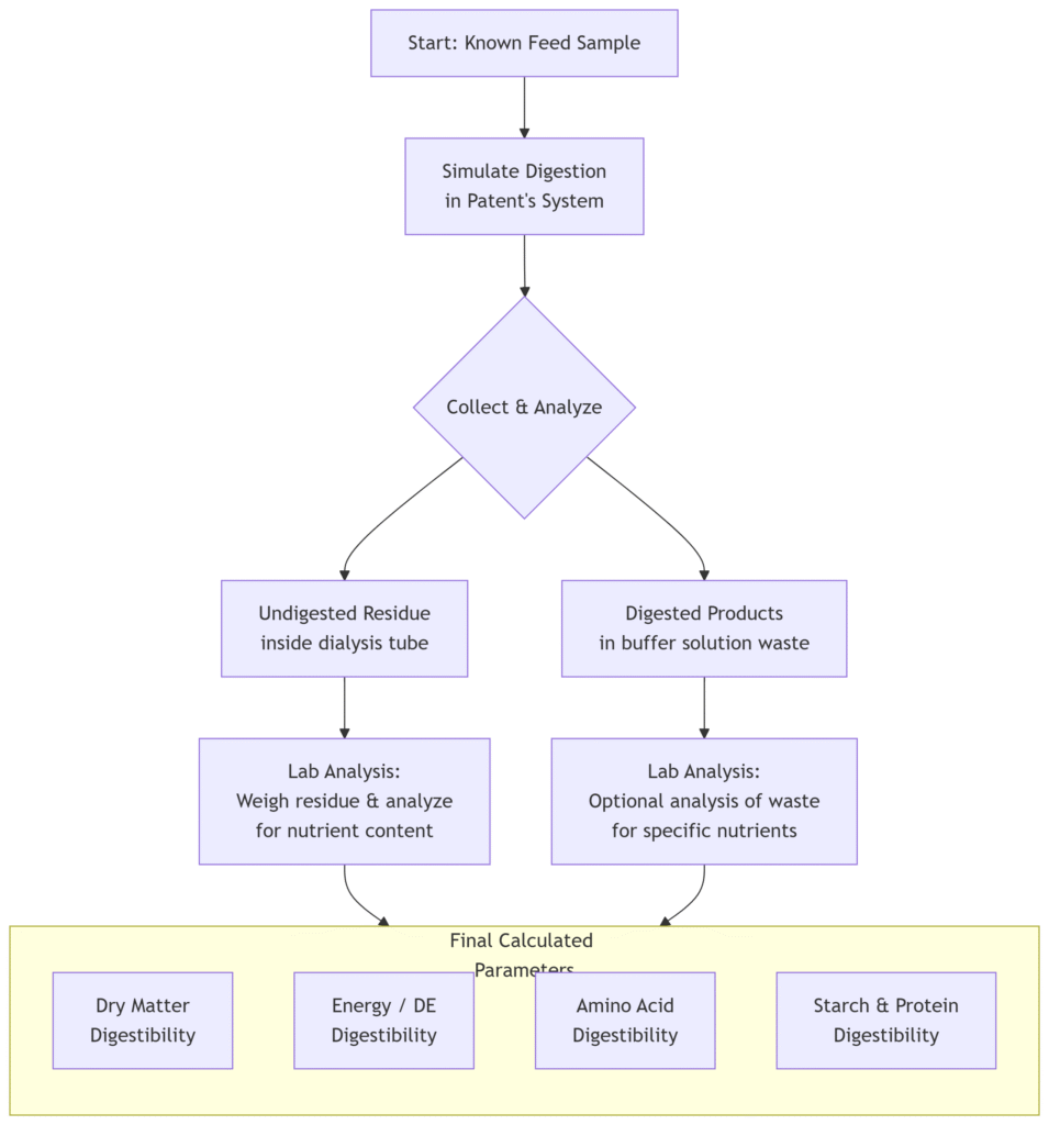
- 🧪 Deeper Insights: Simulates the full gastrointestinal tract with absorption modeling, giving more realistic predictions of nutrient release.
- 🌱 Sustainability: Helps design diets that lower nitrogen excretion, phosphorus pollution, and greenhouse gas emissions.
- 🐓 Broad Applications: Validated for swine and poultry, with expanding use in pet food, aquaculture, ruminants, and even human nutrition.
- 🧭 Ethical Advantage: Supports the 3Rs principle by reducing reliance on live-animal testing.
👉 In short, SDS III delivers value to Feed mills in precision feed formulation, making it a game-changer for modern feed mills and nutrition research, and as good tools in screening enzymes for digestion improvements in animals and humans.






Dr S. Yu – 2025, SDS III for In Vitro Feed Digestibility, Feed Additive Sept 2025 Issue 56, 61-65Download
Notice:
SDS III is exclusively marketed by UniVOOK company globally (sales.emea@univook.com, info@univook.com) , with Dr Yu from BioVinnova AB as its external senior technical and sales consultant.
Brochure for Simulated Digestion System (SDS III) for Monogastric Animals

